美团PMS酒店系统:【新增】实时房态细分清扫状态(待扫、打扫中、待检查)、支持清扫任务催扫
问题背景:
1.前台:对抵店客人排房入住场景
a.抵店客人预订房型无干净房时,期望能优先排待检查、清扫中的
b.团队/联房多房间入住时,客人对某些房间有特殊喜好,目标房间空脏房,期望能催扫指定房间,客房部优先清扫
2.客房:提高前台对客接待服务,按需调整清扫优先级
解决方案:
1.实时房态页面,细化清扫状态,可以快速查看和筛选,待打扫、打扫中、待检查
2.实时房态页面,可以对已下发的清扫任务,设置催扫,客房部可优先级清扫催扫的房间
3.客房清扫其他优化:
a.客房主管查房时,房态为“空脏”,且清扫任务类型是“续住清扫”,查房通过给予提示:“房间已退房,
但清扫是按“续住清扫”完成的,是否确定查房通过置干净房?”,避免续住标准清扫查房后,变干净房直接售卖;
b.移动端清扫任务执行时,「清扫备注」和「清扫拍照」,支持内容自动保存;
c.清扫任务列表钟点房统计实时更新数据;
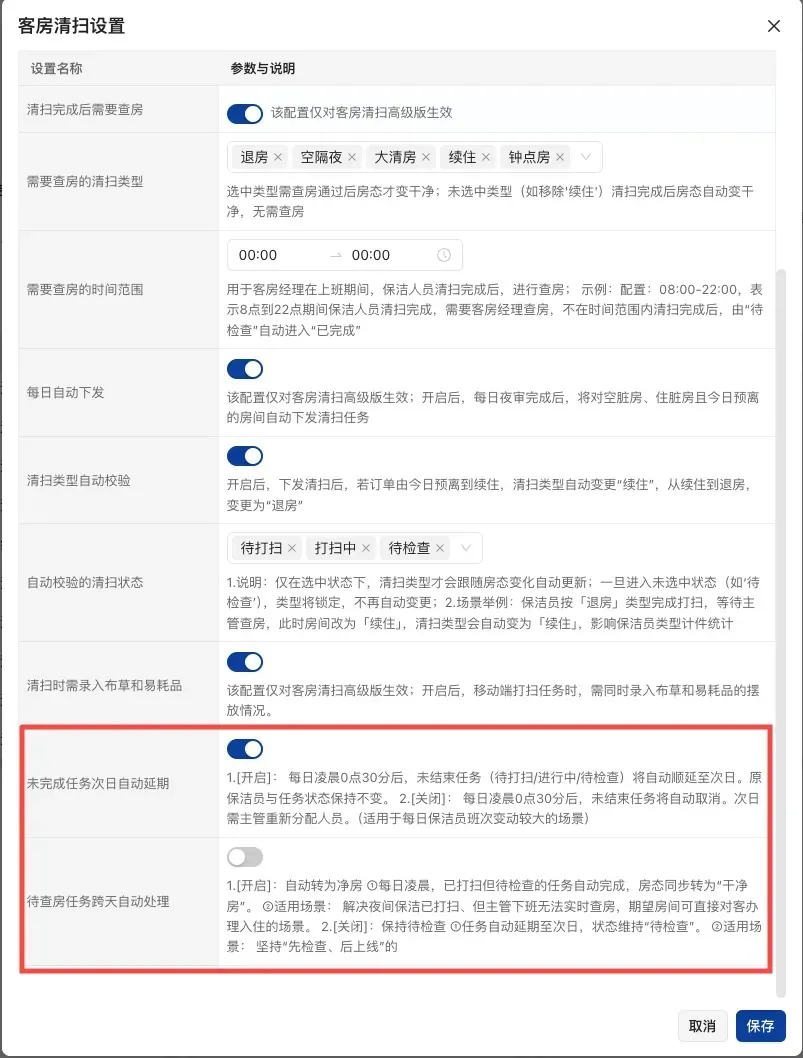
d.昨日未完成的清扫任务,支持设置「是否自动延期」及「待查房任务自动处理」,解决昨日未完成的清扫保洁与
今日班次不同,任务可以主管重新下发;
操作流程:
1.实时房态、远期房态,可以快速查看和筛选,待打扫、打扫中、待检查,支持设置催扫
房态/远期房态:

2.移动端:增加催扫标识,默认排序在列表顶部,直观可见
3.客房->客房清扫->任务列表页面,可见催扫标记,默认列表排序顶部:
4.未完成清扫任务自动延期配置:
如下图所示,客房清扫设置新增「未完成任务次日自动延期」和「待查房任务跨天自动处理」,
商家可以根据自己的业务场景,按需设置;









